🤯 Presidente da Argentina Lança Memecoin e Insiders Embolsam U$87M
Um grupo de insiders pode estar por trás dos principais lançamentos de memecoins dos últimos meses.
Comece a semana bem-informado/a, com a news da Paradigma.
Não esqueça de pegar seu NFT no fim do artigo 🎁
🏃 Rapidinhas
💀 ZkLend, protocolo de empréstimos, teve U$9.6M roubados nos seus mercados na Starknet no dia 11/02.
💰 A segunda temporada de recompensas da Wormhole começou, permitindo holders de $W realizarem stake de seus tokens para ganhar mais moedas.
🤝 Fundação Ethereum depositou 45.000 ETH em protocolos DeFi, alocando 10K ETH na Spark e Aave Prime, 20.8K ETH no Aave Core e 4.2K ETH na Compound. A ideia é que a fundação comece a usar aplicações do ecossistema para rentabilizar suas moedas e interagir mais com protocolos da rede.
🪂 Jupiter abriu o resgate para recompensas aos que votaram nas propostas da DAO, e você pode verificar se está elegível a elas, clicando aqui.
🔥 Jupiter começará hoje a realizar buyback de $JUP com 50% de todas as taxas coletadas pelo protocolo. A iniciativa durará 3 anos e o objetivo é dar para sua comunidade/holders de $JUP parte da receita do projeto - em formas de recompras de $JUP, fazendo-o valorizar.
🪂 Opensea anuncia o $SEA e diz que fará airdrop para seus usuários de 2021, recompensando aqueles que negociavam NFTs no ciclo passado. Sua interface é parecida com a Blur e vem sendo criticada, por colocar os mesmos mecanismos que impactaram negativamente os NFTs em 2022/2023.
🤯 Presidente da Argentina Lança Memecoin e Insiders Embolsam U$87M
A esquerda, Julian Peh, CEO do KIP Protocol. À direita, Javier Milei, presidente da Argentina.
O que eles têm em comum? Juntos a outras pessoas, lançaram uma memecoin que atingiu U$4.5B de capitalização de mercado - e seus criadores embolsaram U$87M.
A $LIBRA foi lançada na sexta-feira, às 19h (horário de Brasília). Milei postou no seu Twitter que estava trabalhando numa iniciativa para arrecadar fundos para pequenos negócios locais. Ao fim da mensagem, um endereço direcionando a um contrato da $LIBRA.
Em poucos minutos, a $LIBRA atingiu bilhões de marketcap e o mercado ainda se perguntava se Milei havia sido hackeado ou se era uma iniciativa legítima do presidente. No fim das contas, o post era de autoria do presidente.
Mas desde o começo, haviam red flags no projeto.

82% dos tokens $LIBRA eram controlados por endereços interligados (controlados por uma pessoa só) e tinham total liberdade para as vender quando quisesse.
Quando a $LIBRA atingiu seus U$4B de marketcap os criadores começaram a adicionar as $LIBRA que tinham na pool e retirar SOL + USDC. Assim, trocavam moedas ilíquidas e sem valor algum por tokens facilmente negociáveis em CEX/DEX. Imprimindo dinheiro de mentira para ganhar dinheiro de verdade.
Ao todo, embolsaram U$87M em USDC e SOL. A ação impactou diretamente no preço do token, que já caiu 91% do seu ATH.
Vendo que havia se metido num golpe, Javier Milei apagou seu tweet relacionado a $LIBRA e disse que abriria uma investigação para entender o que havia acontecido.
Mas, nesse fim de semana, o mercado já encontrou pessoas e empresas envolvidas neste e em outros esquemas de pump and dump de memecoins. O poder do cripto-twitter.

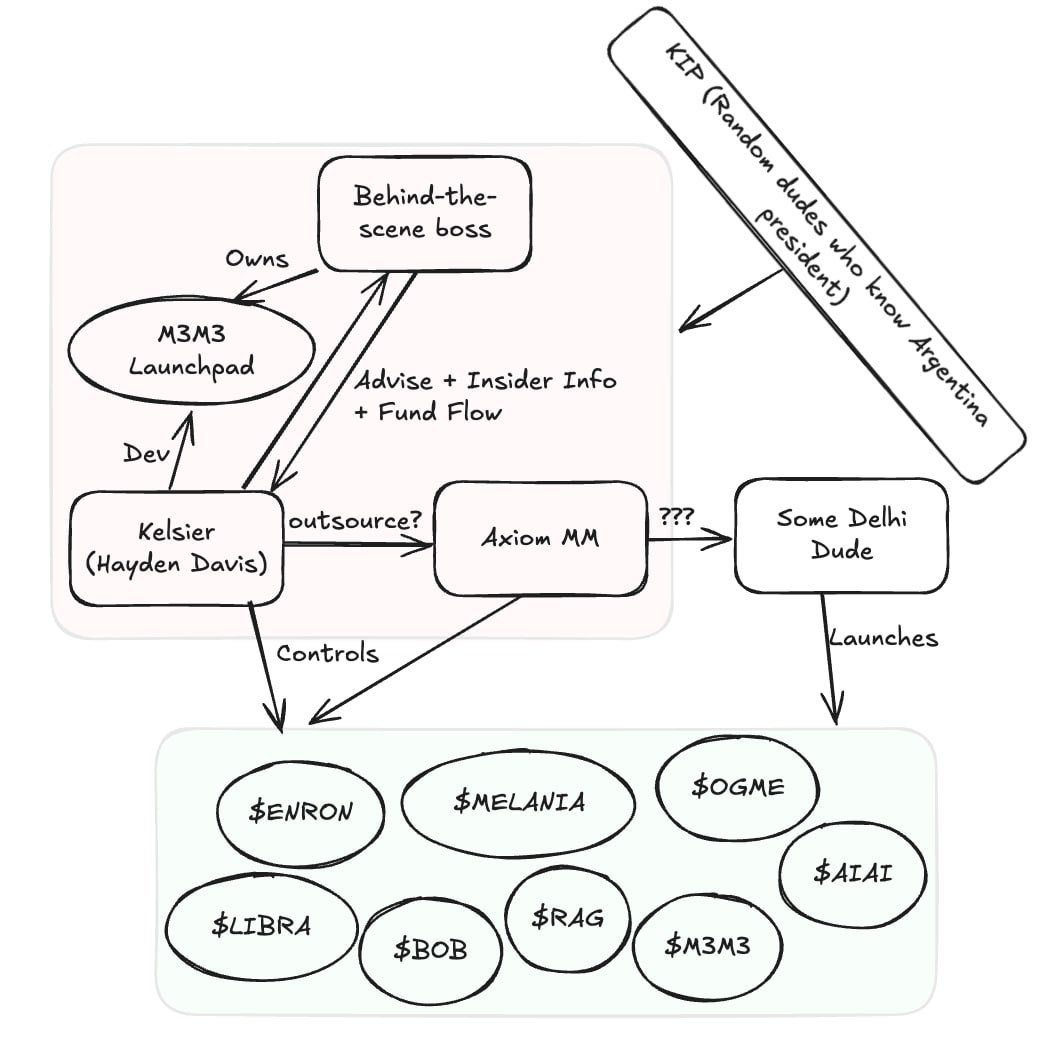
Javier Milei criou uma Comissão de Blockchain em Buenos Aires. Julian fazia parte dela, com sua empresa KIP Protocol.
Dava conselhos relacionados ao setor para o governo argentino e sugeriu, ao seu presidente, a criar um projeto para ajudar os negócios locais. Milei topou o projeto, mas sem ter ideia de que se tratava de uma memecoin.
Julian contratou a Kelsier Ventures, um fundo de investimento, para ajudar no lançamento da $LIBRA. Hayden, seu CEO, se tornou a “cara do golpe”, após fazer um vídeo explicando seu envolvimento no projeto.
Para ele, a venda de U$87M foi uma forma de “proteger o projeto de snipers”. Sua ideia era conseguir extrair dinheiro da $LIBRA antes que os snipers lucrassem sobre a especulação no lançamento. Inclusive, o próprio time da memecoin também a comprou quando foi lançada.
A Kelsier Ventures também está envolvida na $MELANIA, memecoin da esposa de Donald Trump. Com o mesmo modus operandi, Hayden coordenou o lançamento da moeda, bem como a extração de milhões de dólares drenando a liquidez da memecoin após atingir um pico no seu marketcap.
E esse pode ser só o começo da história.

A Jupiter, principal agregador da Solana, afirmou que já tinha a informação de uma “moeda lançada pela Argentina” semanas antes da $LIBRA nascer. Segundo ela, a Meteora, protocolo adotado para criação de pools de tokens, já tinha até o contrato da moeda.
Assim, os 2 principais protocolos - e seus funcionários/contribuidores - tinham informação privilegiada sobre o lançamento da $LIBRA.
O fundador da Meteora disse que Hayden (Kelsier Ventures) era recomendado por ele a pessoas interessadas em lançar tokens pelo protocolo, por entender da tecnologia.
Ele foi responsável por lançar o primeiro token da launchpad da Meteora, a $M3M3. Como o caso foi bem-sucedido, indicou ele para o lançamento da $MELANIA. E provalvelmente pra vários outros.
Além disso, Dave Portnoy afirmou ter recebido propostas de receber $LIBRA em troca de divulgar a moeda em seu perfil. Ele negou a oferta para fazer propaganda da memecoin, mas fica a dúvida: quantos aceitaram o negócio?
Alguns influenciadores comentaram em seus perfis pessoais que já havia o “boato” que uma memecoin Argentina seria lançada, mas não tinham o contrato ou o ticker. Ainda assim, faturaram com o lançamento desta moeda e outras nos últimos meses - graças a informação privilegiada. A tese é que havia um insider na Meteora, que passava tudo para este “grupo”.
A $LIBRA, para muitos, foi o ápice do inside trading e demonstrou como a tese de “lançamento justo” para memecoins está acabando. Hoje, quem consegue extrair mais valor, são principalmente os insiders.
Não sabemos se o mercado mudará estruturalmente, mas uma coisa é fato: sempre haverá insiders, independente do nicho. Quanto mais competitivo for, maior a chance de aparecerem mais. Ou criamos mecanismos para evitar, ou logo reguladores aparecerão para acabar com isso.
Javier MIlei já está sofrendo pedidos de impeachment e pode receber processos, por promover golpes em suas redes sociais.
Se quiser, veja a entrevista com Hayden (Keiser Ventures), onde conta como foi lançamento da $LIBRA, $MELANIA e suas ideias pro futuro da moeda de Javier Milei.
🎁 Ganhe Prêmios na Bom Digma
Você pode ajudar a proliferar a palavra de Satoshi e ganhar prêmios na Bom Digma 🎁
Basta recomendar nossa newsletter para seus amigos, familiares e todos os que querem aprender mais sobre o mercado cripto.
Os prêmios vão desde um eBook da Café com Satoshi até uma call de 15 minutos com nossos analistas da Paradigma Education.
Aos mais fiéis, quem alcançar a marca de 999 indicações ganha uma call com o nosso fundador 👀
Para contabilizar suas indicações da Bom Digma, pegue seu link aqui e compartilhe!
🎁 NFT do Dia
Para pegar seu NFT de hoje, clique aqui e use o código MILEIMEMECOIN.








